На территории Свердловской области за 10 месяцев 2024 г. зарегистрировано 288 (299; -3,7%) ДТП с участием несовершеннолетних, в которых 315 (323; -2,5%) детей получили травмы различной степени тяжести, 8 детей погибли (6; +33,3%).
За 10 месяцев 2023 года на территории Верхнепышминского, Среднеуральского городских округов с участием несовершеннолетних зарегистрировано 9 дорожно-транспортных происшествий
На территории Верхнепышминского, Среднеуральского городских округов, Свердловской области за 10 месяцев 2022 года
Лучшие направления деятельности региональных и муниципальных органов управления в вопросах занятости и трудовых отношений, культурно-спортивного, научно-образовательного потенциала, улучшения доступности и качества услуг системы здравоохранения, ЖКХ, связи, развития жилищного строительства, гражданской, правовой и социальной защиты населения субъектов Российской Федерации в путеводителе для жителей субъектов РФ "Регионы России - людям
Уважаемые участники дорожного движения! По итогам 9 месяцев 2022 года на территории Свердловской области в дорожных авариях погибли 12 детей, еще 271 ребенок получил травмы различной степени тяжести. На сегодняшний день проблема детского дорожно-транспортного травматизма стоит очень остро.
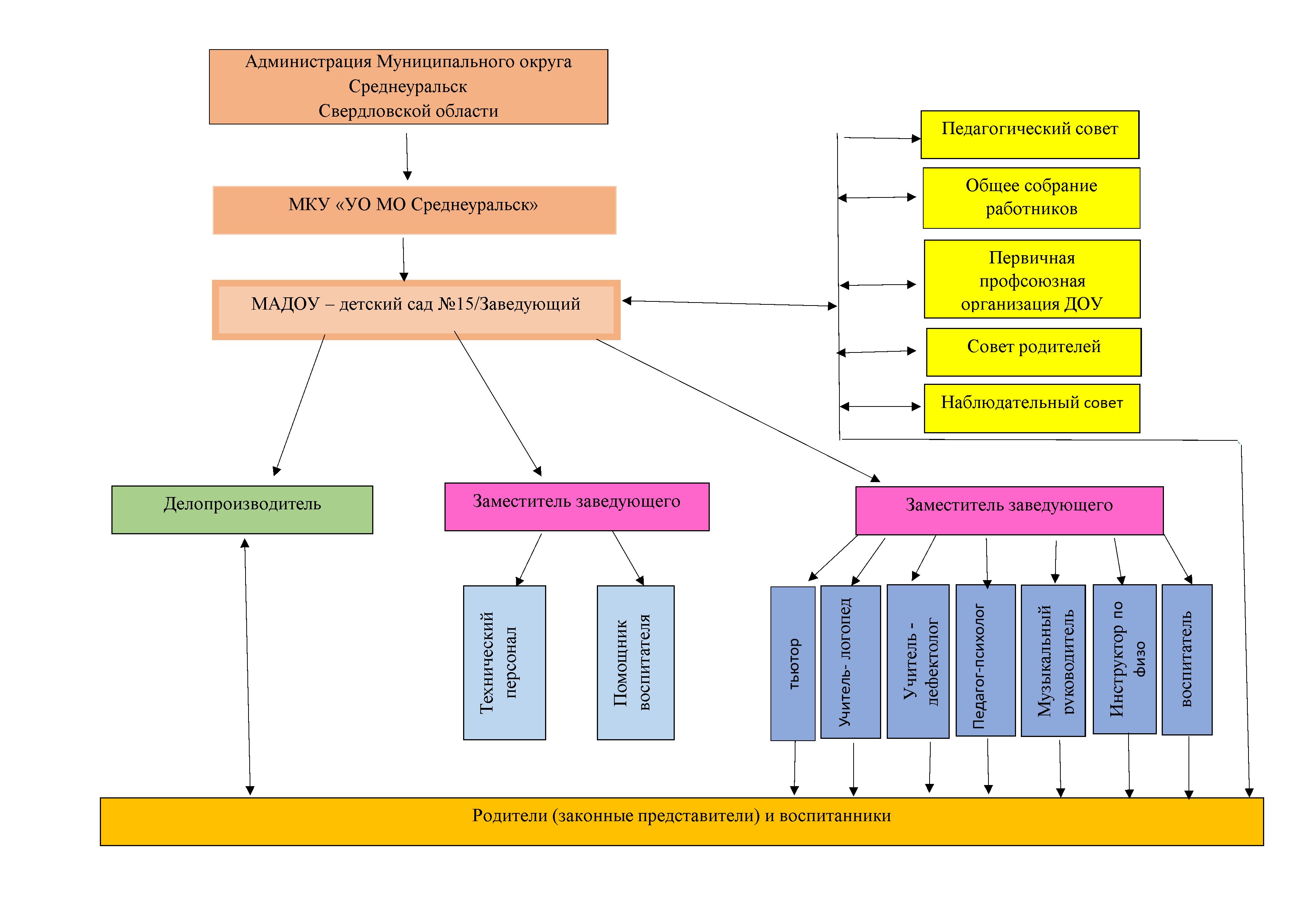
Структура и органы управления образовательной организацией
Управление образовательной организацией осущеcтвляется в соответствии с законодательством Российской Федерации, на основе сочетания принципов единоначалия и коллегиальности.
Коллегиальные органы управления Учреждением: Педагогический совет, Общее собрание работников Учреждения, Совет родителей (законных представителей), Наблюдательный совет, первичная профсоюзная организация.
Учредитель - муниципальный округ Среднеуральск Свердловской области.
Адрес учредителя: г. Среднеуральск ул. Уральская, 26
E-mail: obr.sredneuralsk@mail.ru (управление образования)
Начальник Управления образования Сюзева Елена Сергеевна т. (8 343 68) 7-39-04
Положение о Педагогическом совете
Положение об Общем собрании работников Учреждения
Положение о Совете родителей (законных представителей)
Версия для слабовидящих